上海二十冶一项科技成果获中国安装协会科技进步一等奖
2025-10-21 10:05:34
来源:- 作者:-
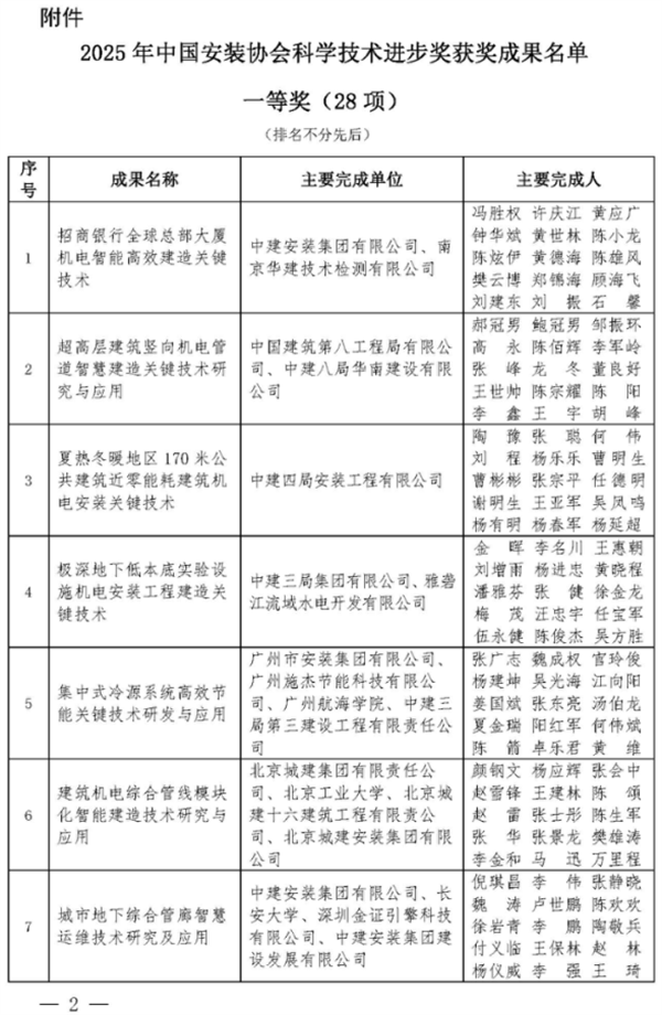
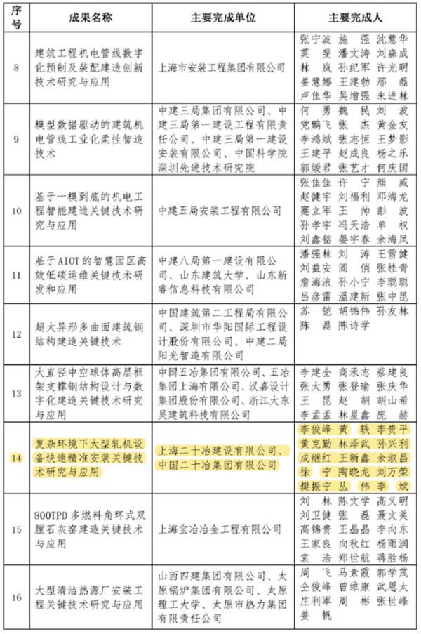
由上海二十冶组织完成的科技成果《复杂环境下大型轧机设备快速精准安装关键技术研究与应用》在576个申报项目中脱颖而出,荣获科技进步一等奖。
该成果围绕复杂环境下轧机设备安装、大修改造的施工技术难题,形成了“复杂环境下轧机机架快速就位”、“轧机设备精准安装调整”、“大型轧机主传动系统高效安装调整”三大创新技术,将轧机设备安装调试的行业平均5个半月工期缩短至3个月。成果关键技术经鉴定达到 “国际先进”水平,已编制行业标准1部,申请专利29件(其中发明专利13件),登记软件著作权1项,获省部级工法3篇,荣获上海市优秀发明选拔赛金奖1项。核心技术已在广西钢铁3800mm宽厚板生产线工程等国内外20多项大型轧机设备建造、改造工程中成功应用,完善了冶金轧钢工程建造技术体系,推动了轧钢工程的发展。
中国安装协会科学技术进步奖是经国家科学技术部批准登记的社会力量设立科学技术奖,是国内安装行业最高技术荣誉奖。此次获奖,充分彰显了公司在轧钢建设领域的核心技术优势。上海二十冶将继续聚焦关键技术创新,加大核心技术的应用转化和创效力度,助力公司转型升级高质量发展。
上海二十冶建安公司 余淑昌 报道
责任编辑:小雯
新闻推荐







