科瑞恩特有幸参与西湖大学团队开发iPEX技术,突破空间蛋白质组学分辨率极限
非靶向的空间蛋白质组学可以促进生物学发现,但在传统研究中,科学家们长期面临着一个两难困境:是追求覆盖广度,还是追求微观深度?即使是先进的质谱成像技术,其5-20微米的分辨率也过于粗糙,难以解析单个细胞,且能识别的蛋白质种类有限。研究人员不得不在广度和深度之间做出艰难选择:要么获得模糊的整体图像,要么只能看清少数蛋白质的细节,因此错失了发现疾病早期迹象的关键线索。
2025年11月12日,西湖大学的邹贻龙团队和Kiryl D. Piatkevich团队在Nature上合作发表了题为“iPEX enables micrometre-resolution deep spatial proteomics via tissue expansion“的研究论文。科瑞恩特(北京)科技有限公司有幸参与其中,为该研究提供技术支持。
该研究融合水凝胶膨胀技术和基质辅助激光解吸电离质谱成像(MALDI MS)方法,开发出原位膨胀成像蛋白质组学技术——iPEX。该技术突破了仪器的空间分辨率限制,同时提高了肽段检测的灵敏度,能够在微米尺度上实现原位、非靶向的蛋白质组学分析,且并对各种组织类型都具有较高的蛋白质组覆盖度。


先扩大
再洞察
为了研发原位膨胀成像蛋白质组学技术iPEX,研究人员首先将特殊水凝胶注入已固定的组织样本中,它能各向同性膨胀,即在各个方向上均匀扩张,将组织物理放大3-7倍。膨胀后的样本通过MALDI-MSI进行分析,可识别数百至数千种蛋白质。
这个过程好比在未充气的小气球上绘制的精细世界地图,当气球被吹大时,整幅地图同步扩展,相对位置保持不变,原本微小的细节就会变得清晰可辨。
物理放大正是突破的关键所在。质谱成像分析仪器有其固有的分辨率限制,而iPEX通过在分析前物理放大组织,巧妙地绕过了限制,使仪器能够解析以前无法分辨的细微特征。
但iPEX的真正精妙之处不仅在于简单放大,水凝胶同时实现了"分子去拥挤"。通过分散样本中的成分,显著减少了可能干扰检测的代谢物、脂质等小分子。这种去拥挤还使消化酶能更有效地接触蛋白质,提高将其切割为可检测肽段的效率。此外,它还有助于基质在蛋白质片段周围更有效地结晶,从而增强检测能力。正是物理扩增与分子去拥挤的结合,才真正造就了检测灵敏度的巨大提升。
图1 iPEX工作流程
实现蛋白质图谱
微米级分辨率
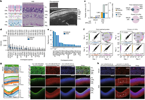
与传统质谱成像方法相比,iPEX单次实验可识别600-1500种蛋白,将蛋白质鉴定灵敏度提高了10-100倍,实现了在组织内绘制蛋白质图谱能力的飞跃式提升。
以微米级分辨率创建蛋白质图谱,这意味着我们可以在复杂组织内,看清不同单细胞中数千种蛋白质的精确定位。在小鼠视网膜研究中,iPEX不仅能区分神经细胞层的不同分层结构,还能识别这些细胞层之间的蛋白质特异性分布。传统技术完全无法以如此深度和分辨率的组合来表征单个细胞,使这种新的细节水平变化成为生物学研究的重要转折点。
图2 iPEX提高了小鼠视网膜空间蛋白质组分析的空间分辨率和检测灵敏度
从大脑到类器官的通用工具
iPEX的强大不仅限于视网膜研究。为展示该工具的多功能性,研究人员已成功将其应用于多种组织,证明了它在生物学研究中的广泛适用性。该方法已成功用于创建小脑、大脑、肠道、肝脏组织和人脑类器官的高分辨率蛋白质图谱。这种多功能性意味着iPEX可用于探索众多生物过程和疾病的分子基础。从研究肠道消化到实验室培育类器官的发育,这项技术为科学发现提供了强大的新工具。
图3 iPEX与小脑、大脑组织类型兼容,进行空间蛋白质组分析
捕捉阿尔茨海默病的早期信号
研究人员将iPEX应用于模拟阿尔茨海默病(AD)的5xFAD小鼠模型,揭示了AD的早期疾病进展的机制。具体而言,iPEX发现过氧化物酶体乙酰辅酶A酰基转移酶1(ACAA1)蛋白在年轻小鼠大脑中显著下调,而这些小鼠通常尚未观察到严重神经变性。这一发现与人类健康的关联使其更具意义:该蛋白的人类对应物ACAA1的突变版本,正是人类早发性阿尔茨海默病的已知遗传风险因素。
长链多不饱和脂肪酸的失调在神经退行性变中起早期作用。ACAA1蛋白对长链多不饱和脂肪酸(如DHA,二十二碳六烯酸)的生物合成至关重要,这些脂肪酸对脑细胞膜完整性和整体大脑健康不可或缺。研究证实,ACAA1的消耗阻断了这一关键代谢过程。这一发现表明,神经退行性变的潜在时期比先前认为的要早得多。
图4 神经胶质瘤细胞U251MG和人类诱导多能干细胞中FFA水平的靶向分析
新工具开启新视野
iPEX技术的出现,为科学家提供了一种前所未有的清晰视角,来观察细胞内复杂的蛋白质景观。从绘制微米级的高分辨率图谱,到揭示阿尔茨海默病等复杂疾病的早期分子机制,这一革命性工具正在让曾经无法触及的科学问题变得有迹可循。
本研究在硬件上采用了MALDI、MALDI-2和AP-SMALDI 10等设备作为支撑,最新的t-MALDI-2和AP-SMALDI 5 AF技术可以实现更高分辨率分析,为精确解析蛋白质的空间分布提供了可靠的技术保障。
科瑞恩特(北京)科技有限公司有幸参与到该研究中,提供了AP-SMALDI MSI检测。我们一直在努力开发检测方法,开拓不同的应用领域,希望为更多的科研工作者提供服务机会。期待与各位科研工作者的合作!







